PG电子

门户 师生服务热线 人才招聘 图书馆 校长信箱 English
PG电子·仿照器(试玩游戏)官方网站

教育讲授

PG电子·仿照器(试玩游戏)官方网站

实习实际居家一向步|师生献力 技术护航 人文学院教育实习硬核发展

教育实习是本科生造就系统中的重要环节,也是大学生们进入工作岗位前的重要过渡。人文学院整个师生从来高度器重这项工作。今年是不平庸的一年,疫情当前,学院师生当真钻研延期开学期间专业教育实习规划,积极落实、关注细节、正视实效。老师们迅速成立实习微信群,联系学生安插讲授实习工作,为学生收罗提供各类讲授视、听、音、影资源,利用腾讯会议等技术伎俩召开实习互换会等。人文学院2016级46名学生积极发展讲授案例的网络与分析,相识汉语国际教育讲授现实过程,进建优良老师的师德风采和教育讲授步骤,把握教育评价方式及步骤,思虑教育的科学性与人文性。延注学、思、写等专业教育实习活动火热发展,切实做到延期开学期间“实习治理不放松、实习质量不降落”。

人文学院依照学堂疫情防控要求和延期开学期间实习实训工作领导定见,结合汉语国际教育专业特点,将专业实习调整为“研学—设计—反思—实际—评定”五个阶段。

(一)资源研学

在居家防疫大环境下,线上进建成为最重要的讲授方式。教育实习的听课观摩也搬到了线上。领导老师通过成立实习微信群,安插实习铺排,明确切习要求,并提供进建视、听、音、影资源。学生利用互联网等现代教育技术伎俩,查阅国际汉语讲授理论、讲授设计、讲授案例等方面的文件资料 ;通过超星、中国大学MOOC、私塾在线等慕课平台履历网络汉语课程讲授模式 ;观摩优酷、哔哩哔哩等视频网站的中表汉语讲授视频实录 ;钻研各级各类各课型教材编写体制、特点特色等,坦荡视野,堆集讲授体悟。

(二)设计会商

在宽泛阅读观摩基础上,学生进行讲授实习选题、讲授规划设计等初步尝试,并向领导老师进行汇报。领导老师从选题、知识点解说、重难点分析、讲堂组织、讲授步骤与技巧、板书设计、说话表白等方面对学生进行领导。实习幼组学生间互听、互学、互评,互换会商。

(三)提炼反思

自主进建能力、钻研反思能力是高校人才造就的重要主题素养之一。专业教育实习要肄业生在宽泛的资源进建,屡次的互换钻研后,静下心来,用专衣讽论领导讲授实际,从讲授实际中提炼学科理论,总结反思,批改美满讲授设计,为实现实习成就积势蓄力。

(四)成就提交

专业教育实习是一个齐全的讲授体认过程,学生经过前期的进建堆集、互换会商、提炼批改,最终必要落实到纸笔,落实到行动,即撰写一份规范、齐全的教案,并将教案内容进行执行,形成讲授设计成就。学院结合疫情下现代化教育技术及课程平台的利用近况,进一步丰硕讲授设计成就大局。学生可凭据自己的特点专长、居家网络情况、设备技术水平,从录造授课视频,造作慕课或微课,在超星、唐风汉语等课程资源平台建课,造作雨讲堂语音课件,为表国留学生汉语班进行线上讲授(仿照)等多种授课方式当选择其一,实现设计。随后通过回首、总结、反思教育实习全过程,撰写实习汇报。讲授成就从“设计”到“施杏妆,从“施杏妆到“反思”,逐步逐层造就学生讲授实际技术,落实教育实习总体指标。

(五)成就评定

学院造订并下发《2019-2020春季学期汉语国际教育专业学生教育实习工作铺排》 《2016级实习领导老师分配表》 《汉语国际教育专业教案模板》 《汉语国际教育专业教育实习评价表》等领导性文件,供领导老师进行讲授领导及成就评定。


PG电子·仿照器(试玩游戏)官方网站

2020年春季学期人文学院专业教育实习规划


二、教育实习质量保险措施

(一)执行规划科学化

为更好地组织和保险实际讲授,人文学院造订了明确的教育实习执行规划,蕴含:指标工作、组织治理、实习内容、功夫铺排、查核评定等内容。对46名毕业生实杏装一对一、点对点”导师责任造,领导老师掌管学生的教育研习、教育实习全过程的领导、监控和讲授实际的总结、鉴定工作。

(二)成就大局一体化

在“延期返校”的防疫政策下,学生无法进行实时实景的讲堂讲授实习。结合防疫工作和学科专业特点,学院创新以讲授设计、教案、教育实习汇报“三结合”模式代替讲堂讲授实习。讲授设计、教案撰写、总结反思作为汉语国际教育专业老师的重要根基功,是讲授实际的一体三面。讲授设计侧重学生讲授理论、教育技术与步骤使用等方面的查核 ;教案撰写侧重学生讲授过程系统整合、专业术语表白等能力的评定 ;实习汇报侧重对学生讲授后反思、实际反馈,提升理论能力的考查。三个方面共同体现学生对汉语国际教育领域教育思想、教育理论、讲授步骤、技术伎俩、讲授反思和讲授钻研的把握情况。

(三)评价鉴定尺度化

在教育实习成就评定方面,学院将老师科研成就转化为教育实习评价表,造订讲授设计、教案、实习汇报三个查核项主张权重比例,并分项明确评价尺度,减幼实习成就评定的主观性,进一步提高教育实习评价的客观性平正性。


PG电子·仿照器(试玩游戏)官方网站

汉语国际教育专业教育实习评价表


PG电子·仿照器(试玩游戏)官方网站

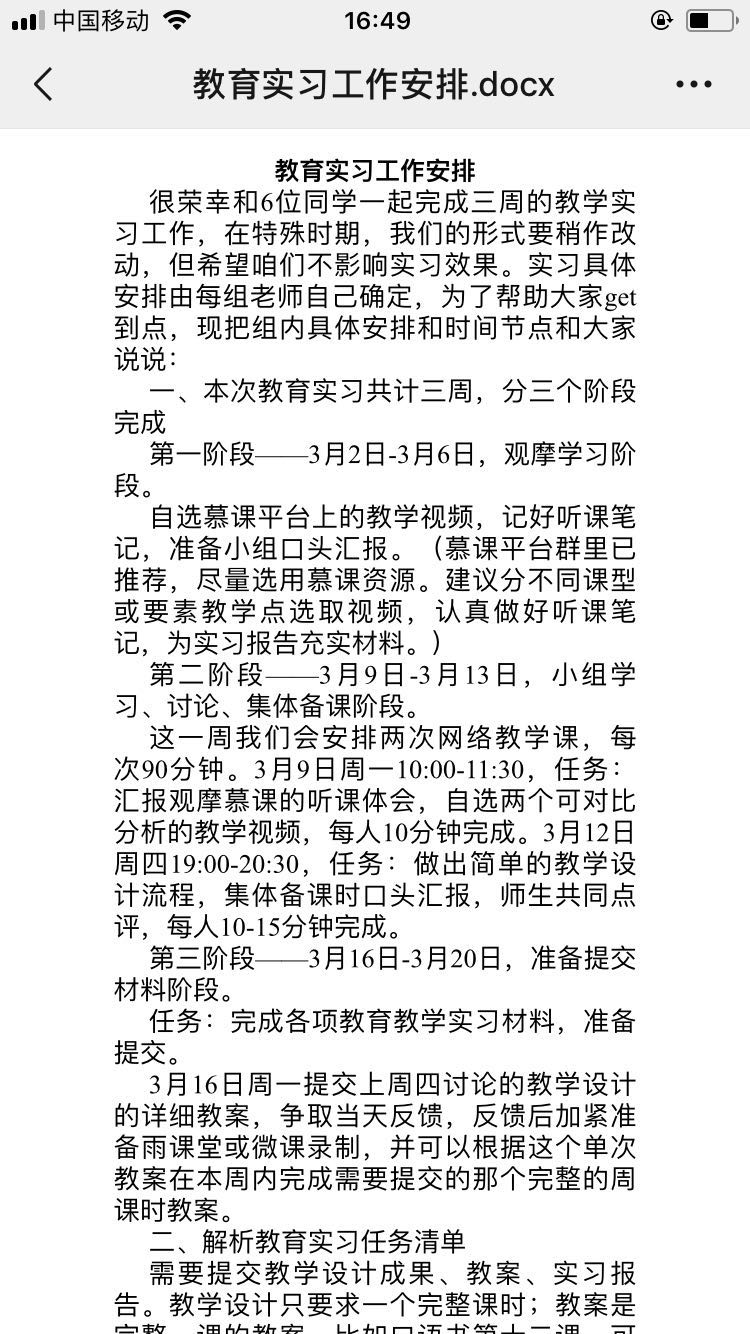
人文学院老师安插专业教育实习工作


PG电子·仿照器(试玩游戏)官方网站

人文学院老师实习铺排


PG电子·仿照器(试玩游戏)官方网站

人文学院老师召开腾讯视频会议进行实习领导(1)


PG电子·仿照器(试玩游戏)官方网站

人文学院老师召开腾讯视频会议进行实习领导(2)


PG电子·仿照器(试玩游戏)官方网站

人文学院老师召开腾讯视频会议进行实习领导(3)


PG电子·仿照器(试玩游戏)官方网站

人文学院老师召开腾讯视频会议进行实习领导(4)


PG电子·仿照器(试玩游戏)官方网站

人文学院老师召开腾讯视频会议进行实习领导(5)


PG电子·仿照器(试玩游戏)官方网站

人文学院老师召开腾讯视频会议进行实习领导(6)


PG电子·仿照器(试玩游戏)官方网站

人文学院老师召开腾讯视频会议进行实习领导(7)


PG电子·仿照器(试玩游戏)官方网站

人文学院老师召开腾讯视频会议进行实习领导(8)


PG电子·仿照器(试玩游戏)官方网站

人文学院2016级学生网络讲授实习实况图(1)


PG电子·仿照器(试玩游戏)官方网站

人文学院2016级学生网络讲授实习实况图(2)


PG电子·仿照器(试玩游戏)官方网站

人文学院2016级学生授课思路思想导图


PG电子·仿照器(试玩游戏)官方网站

人文学院2016级学生讲授实习课件图


PG电子·仿照器(试玩游戏)官方网站

人文学院2016级学生雨讲堂仿照授课过程图


PG电子·仿照器(试玩游戏)官方网站

人文学院2016级学生讲授反思沟通图


PG电子·仿照器(试玩游戏)官方网站

人文学院2016级学生居家进建图(1)


PG电子·仿照器(试玩游戏)官方网站

人文学院2016级学生居家进建图(2)

(图文内容由人文学院 匡昕教员提供)

【网站地图】