ËêĺÌ캮£¬Ê±Ðò¸üµü¡£µ±¾ÉÄêµÄ¹âÓ°ÇÄÈ»ÊÕ¾í£¬ÐÂËêµÄêØ¹âÒÑÒþÒþ¿É¼û¡£»ØÍûÕâÒ»Ä꣬ѧÌø÷Ï×÷ÔÚ´«³ÐÖд´Ð£¬ÔÚ³ÁµíÖвª·¢¡£Öµ´Ë£¬ÎÒÃÇÍÆ³ö2025ÄêѧÌöàÁìÓò¹¤×÷ϵͳÊáÀíÓëÅ̵㡣Õâ×éϵÁÐÎÄ×Ö£¬¼ÈÊǶԹýÍù×ã¼£µÄÖÒ³ÏÕÕÉ䣬ҲÊÇÒ»·ÝÏòÕû¸öʦÉú¡¢Ð£ÓѼ°¹ØÇÐѧÌ÷¢Õ¹µÄ¸÷½çÓÑÈËÌá½»µÄ¡°Ê±¹â´ð¾í¡±¡£½ñÌìÍÆ³öµÚËÄÆª¡ª¡ª¿ÆÑй¤×÷Ѳ»Ø¡£ÈÃÎÒÃÇÑ×ÅÕâЩÎÄ×Ö£¬¹²Í¬ÖØÎÂÄÇЩֵµÃÃú¿ÌµÄ˲¼ä£¬ÂÞÖÂǰÐеÄÁ¦Á¿£¬²¢³Áµí˼ÂÇ£¬ÎªÐÂÒ»ÄêµÄÆô³ÌÐîÄÜ¡£
2025Ä꣬PGµç×Ó¶ÔÖÅÒÔϰ½üƽÐÂʱÆÚÖйúÌØÉ«Éç»áÖ÷Òå˼ÏëΪÁìµ¼£¬çÇÃÜÝÓÈÆ½ÌÓýÇ¿¹ú¡¢ÌåÓýÇ¿¹ú¡¢½¡È«ÖйúµÈ¹ú¶ÈÖØ´óÕ½Êõ£¬ÒÔ¡°Ë«Ò»Á÷¡±Ñ§¿Æ½¨ÉèΪÒýÁì£¬ÏµÍ³ÍÆ¶¯ÓÐ×éÖ¯µÄ¿ÆÑÐϵͳ½¨Éè¡£ÕûÄêѧÌÃÔÚÕ½ÊõÕ÷ѯ¡¢ÖØ´óÏîÄ¿¡¢Ç°Ñسɾ͡¢»úÔ촴С¢Éç»á·þÎñµÈ·½Ãæ»ñµÃ·á˶³É¾Í£¬ÎªÊµÏÖ¸ßˮƽ¿Æ¼¼×ÔÁ¢×ÔÇ¿ºÍÌåÓýÊÂÒµ¸ßÖÊÁ¿·¢Õ¹ÌṩÁËÓÐÁ¦Ö§³Ö¡£
Ç¿»¯Õ½ÊõÒýÁ죬ÌáÉý¾ö²ß·þÎñÄÜÁ¦
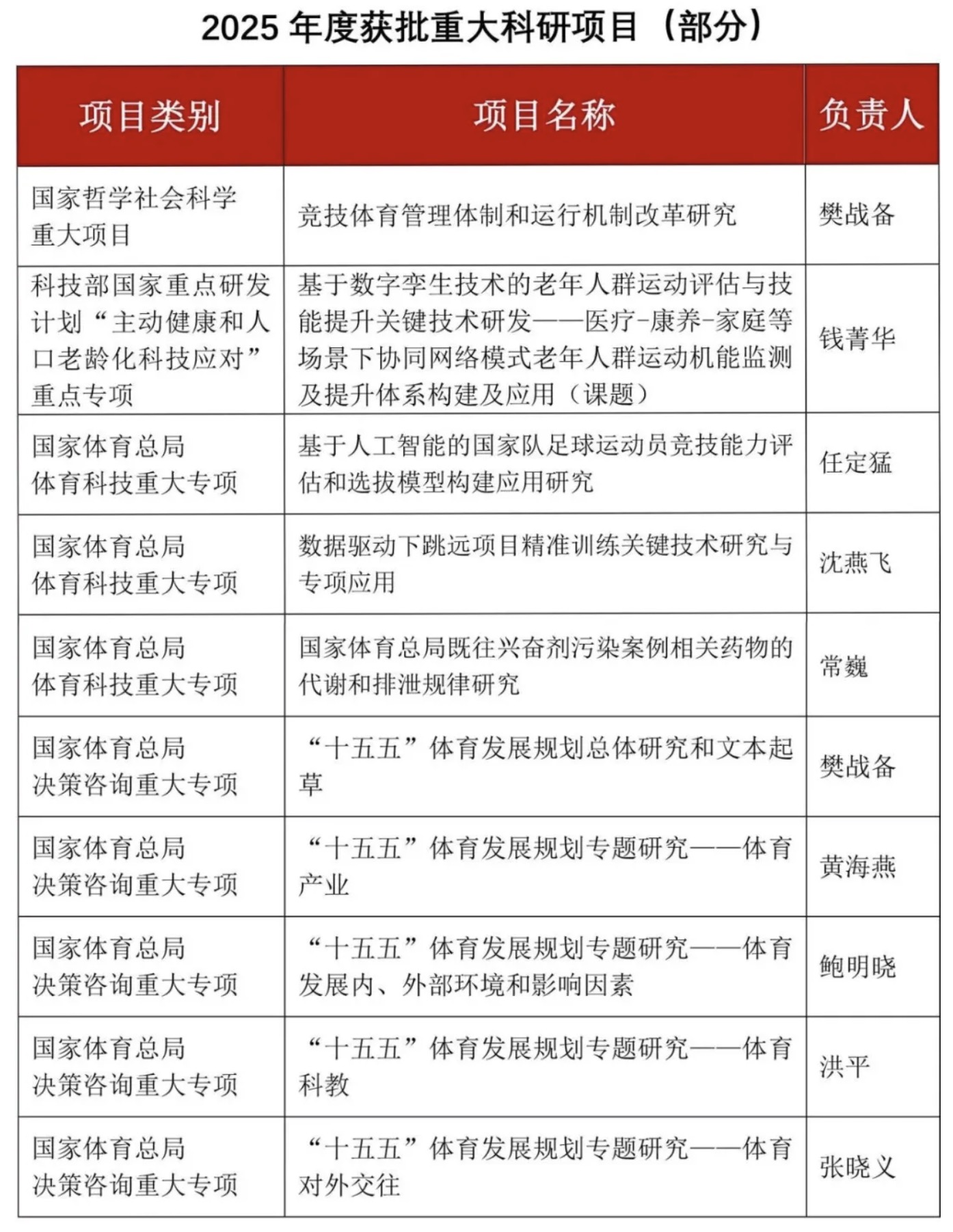
ѧÌð²Éí¹ú¶ÈÌåÓý·¢Õ¹È«¾Ö£¬¾Û½¹¾º¼¼ÌåÓý¡¢È«Ãñ½¡Éí¡¢ÌåÓý²úÒµ¡¢ÌåÓý±í½»µÈ¹Ø¼üÁìÓò£¬»ý¼«³Ðµ£¹ú¶È¼¶ÖØ´ó¿ÆÑй¤×÷¡£ÕûÄê»ñÅú¸÷Àà¿ÆÑÐÏîÄ¿200ÓàÏѧÌÃÉî¶È²Î¼Ó¹ú¶È¡°Ê®ÎåÎ塱ÌåÓý·¢Õ¹¹æ»®µÄ×ÜÌå×êÑÐÓëרÌâ²ÝÄ⹤×÷£¬ÔÚ¹ú¶ÈÌåÓý¶¥²ãÉè¼ÆÖвûÑïÖÇ¿âÖ÷Ìâ×÷Óá£

ÖйúÌåÓý·¢Õ¹×êÑÐÔº×÷Ϊ¹ú¶ÈÌåÓý×ܾÖÖØÒªÖÇ¿âÆ½Ì¨£¬³ÖÐø¼ÓÇ¿ÔÚ¾º¼¼ÌåÓý¡¢¡°Èý´óÇò¡¹ØñÐË¡¢È«Ãñ½¡ÉíÓë¹ú¼ÊÌåÓýÊÂÎñµÈ·½ÃæµÄ¾ö²ßÖ§³ÖÄÜÁ¦¡£2025Ä꣬ѧÌöþÊ®ÓàÆª¾ö²ßÕ÷ѯ»ã±¨»ñÖÐÑ롢ʡ¡¢Êи¨µ¼×¢¶¨ÐÔÅúʾ£¬ÆäÖÐ×êÑÐÔº¼ÙÔ챨ËÍ¡¶ÌåÓý·¢Õ¹Òª±¨¡·10ÆÚ£¬4ƪ»ñµ³ÖÐÑë¡¢¹úÎñÔº¸¨µ¼Åúʾ£¬Õþ²ßÓ°ÏìÁ¦ÏÔÖøÌáÉý¡£

¶ÔÖÅ׿Խµ¼Ïò£¬Íƶ¯¸ßˮƽ³É¾Í²ú³ö
ѧУ¿ÆÑвú³öÖÊÁ¿ÅÊÉý£¬ÒÔµÚÒ»µ¥ÔªÔÚ¸ßÖÊÁ¿Ñ§ÊõÆÚ¿¯°ä·¢ÂÛÎÄ400ÓàÆª£¬³ö°æÑ§ÊõÖøÊö30Óಿ¡£Òü½Ü¸±½ÌÊÚÔÚ¡¼ûÀ¹ú¿ÆÑ§ÔºÔº¿¯¡·£¨PNAS£©°ä·¢»î¶¯ÉèÏëÉñ¾»úÔì×êÑгɾͣ¬±ê־ȡ»ù´¡×êÑеÇÉϹú¼Ê¶¥¼¶Ñ§ÊõÎę̀¡£±åÒà¬u¡¢ÖÜöÎíµ¡¢¶ÒÝ·«µÈ¶àλ¿ÆÑÐÈËÔ±Òà»ñµÃ±êÖ¾ÐÔ¿ÆÑгɾ͡£

¹ú¶ÈÌåÓý×ֻܾӦ¼¤ÊÊÓ¦ÖØµã³¢ÊÔÊÒ-ÉúÀíѧԺÒü½Ü½ÌÔ±ÍŶÓÔÚ¡¼ûÀ¹ú¿ÆÑ§ÔºÔº¿¯¡·PNAS°ä·¢ÂÛÎÄ
֪ʶ²úȨ´´ÔìÁ¿ÖÊÆëÉý£¬¿Æ¼¼³É¾Íת»¯ÖÐÐÄǣͷʵÏÖ¡¶ÌåÓýÁìÓòÐé¹¹¼¼ÊõרÀû·ÖÎö»ã±¨¡·Óë¡¶»î¶¯½¡È«Íƽø¿Æ¼¼×¨Àû·ÖÎö»ã±¨¡·£¬ÃæÏò¸÷ԺϵÆô¶¯×¨Àû²¼¾ÖרÏîÁìµ¼·þÎñ¡£ÕûÄêÌá½»·¢ÏÖרÀû45ÏʵÓÃÐÂÐÍרÀû21Ïî¡¢±í¹ÛרÀû4Ïî¡¢Èí¼þÖøÊöȨ8ÏÒÑ»ñÅúרÀû51ÏÆäÖз¢ÏÖרÀûÕ¼±È´ï64%£¬ÕÃÏÔÁËѧУ¿ÆÑгɾ͵ÄÔ´´ÐÔÓëÀûÓüÛÖµ¡£

ÉîÈ붦д´Ð£¬ÃÀÂú¿ÆÑÐÖÎÀíϵͳ
ѧÌÃʵÏÖµÚÊ®½ìѧÊõίԱ»á»»½ì£¬ÐÂÒ»½ìѧÊõίԱ»áÒÔʯÀö¾ý½ÌÊÚΪÖ÷ÈÎίԱ£¬½á¹¹¸üºÏÀí£¬´ú±íÐÔ¸üΪ¿í·º¡£»»½ìºóµÄѧÊõίԱ»á»ý¼«ÍƹãѧÊõÉóÒé¡¢Õ÷ѯ¡¢ÆÀ¼ÛºÍ¼à¶½Ö°ÄÜ£¬ÉóÒéͨ¹ý¶àÏîÖØÒª¿ÆÑÐÖÎÀíÔì¶È£¬Íƶ¯Ñ§ÊõÖÎÀíϵͳԽ·¢¹æ·¶¡¢¸ßЧ¡£

Ç¿»¯Ñ§Ð£¿ÆÑлú¹¹µÄÖÎÀíÓ뽨É裬Ôì¶©¡¶¿ÆÑлú¹¹ÖÎÀí·¨×Ó¡·£¬¼ÓÇ¿Á˶ÔÊ¡²¿¼¶¡¢Ð£¼¶¿ÆÑÐÆ½Ì¨µÄ¹æ·¶ÖÎÀíÓëЧÁ¦ÆÀ¹À¡£Ñ§ÌÃÔì¶©²¢Ê©ÐÓ×¶¿ÆÑгɾͷÖÀà·Ö¼¶·¨×Ó¡·£¬¶Ô155Ïî¸ßˮƽ³É¾Í½øÐÐÈ϶¨£¬¸²¸ÇȫУ28¸ö¿ÆÑе¥Ôª£¬³¬¹ý170λ¿ÆÑÐÈËÔ±»ñµÃ¼¤Àø£¬ÓÐЧÒý·¢ÁË´´Ð»îÁ¦¡£


¾Û½¹ÊµÕ½ÐèÒª£¬Ç¿»¯°ÂÔ˿Ƽ¼¹¥¹Ø
ѧÌÃ×éÖ¯¶à֧ѧ¿Æ½»²æÈںϵĿÆÑÐÍŶӳÖÐøÎªÃ×À¼¶¬°Â»á¼°Âåɼí¶Ïİ»áµÄ±¸Õ½¹¤×÷Ìṩ¿Æ¼¼·þÎñ¡£ÕûÄê¹²¼Æ³Ðµ£30ÓàÏî¸÷Àà¿Æ¼¼·þÎñÏîÄ¿£¬´ÓÉ˲¡·ÀÖΡ¢»î¶¯¿µ¸´»úÄÜ¼à¿Ø¡¢ÌåÄÜѵÁ·¡¢»î¶¯ÓªÑøÉúÀíµ÷¿Ø¡¢¼¼Õ½Êõ·ÖÎö¡¢Êý¾ÝÖÎÀí·ÖÎöÒÔ¼°ÐÅÏ¢µý±¨ÍøÂçµÈ¶à¸ö·½Ã棬Ϊ¡°×ܾÖ633·¢Õ¹Õ½Êõ¡±Ìṩȫ·½Î»µÄ¿Æ¼¼·þÎñ±£ÏÕ¡£»ñÅú¹ú¶ÈÌåÓý×ܾÖÖØ´ó¿Æ¼¼ÏîÄ¿4Ïî¡¢¹ú¶ÈÌåÓý×ֻܾҽѧ¿Æ¼¼´´ÐÂÏîÄ¿2Ïî¡¢¹ú¶ÈÌåÓý×ܾÖίÍаÂÔ˱¸Õ½×¨Ïî¿ÎÌâ20ÏÒÔ¼°¹ú¶ÈÌåÓý×ֿܾƼ¼´´ÐÂÏîÄ¿6Ïî¡£


Êý¾ÝÇý¶¯ÏÂÌøÔ¶ÏîÄ¿¾«×¼ÑµÁ·¹Ø¼ü¼¼Êõ×êÑÐÓëרÏîÀûÓÃ

ÉúÀíÍŶӷþÎñ±£ÏÕ¹ú¶È¶Ó°ÂÔ˱¸Õ½
ÃæÏòÈËÃñ½¡È«£¬·þÎñ½¡È«Öйú½¨Éè
ѧУ»ý¼«ÏìÓ¦¡°ÌåÖØÖÎÀíÄꡱÐж¯Óë»ý¼«Ó¦¶ÔÀÏÁ仯¹ú¶ÈÕ½Êõ£¬Íƶ¯¿ÆÑгɾͷþÎñÈ«Ãñ½¡È«¡£Çñ¿¡Ç¿½ÌÊÚÍŶӻý¼«ÖúÁ¦¡°ÌåÖØÖÎÀíÄꡱÐж¯£¬¹¹½¨ÁËÎÒ¹úÊײ¿ÏµÍ³»¯¡¢ÑÖ¤»¯µÄ³¬ÖغͷÊÅÖÈËȺ»î¶¯´¦·½Ö¸ÄÏ-¡¶Öйú³¬ÖغͷÊÅÖÈËȺ»î¶¯´¦·½Ö¸ÄÏ¡·£¬ÎªÁÙ´²¡¢ÉçÇøÓë»î¶¯½¡È«ÖÎÀíÌṩ³ß¶È»¯¾ö²ßƾ¾Ý£¬ÖúÁ¦½¡È«Öйú½¨É衣Ǯݼ»ª½ÌÊÚÍŶӻñÅú¿Æ¼¼²¿¹ú¶ÈÖØµãÑз¢´òËã¡°×Ô¶¯½¡È«ºÍÀÏÁ仯¿Æ¼¼Ó¦¶Ô¡±ÖصãרÏî¿ÎÌâ¡¶Ò½ÁÆ¡¢¿µÑø¡¢¼ÒÍ¥µÈ³¡¾°ÏÂÐÍ¬ÍøÂçģʽÀÏÄêÈËȺ»î¶¯»úÄܼà²â¼°ÌáÉýϵͳ¹¹½¨¼°ÀûÓá·£¬Õë¶ÔÀÏÄêÈ˻»úÄÜÐèÒª£¬Èںϼ¼ÊõÓëÀíÏ룬¹¹½¨ÀÏÄêÈ˻»úÄÜÖÎÀíϵͳ¡£ÓйسɾÍÔÚÍÆ½ø×Ô¶¯½¡È«¡¢ÓÅ»¯½¡È«·þÎñϵͳ·½Ãæ²ûÑïÁËʾ·¶×÷Óá£



ÓÅ»¯Ñ§ÊõÉú̬£¬»¥»»·ÕΧÈÕ񾁬ÃÜ
ѧÌÃ¸ß¶ÈÆ÷ÖØ¿ÆÑÐÈ˲ÅÐÐÁеÄÄÜÁ¦½¨ÉèÓëѧÊõ»¥»»¡£Í¨¹ý½øÐÓ×°ÌáÉý¿ÆÑÐÄÜÁ¦£¬¹æ·¶¿ÆÑÐÖÎÀí¡±ÏµÁÐÅàѵ£¬ÏµÍ³Ç¿»¯ÁË¿ÆÑÐÈËÔ±µÄÏîÄ¿É걨¡¢¾·ÑÖÎÀí¼°Ñ§Êõ¹æ·¶Òâʶ¡£¼ÙÔìµÄ¡¶ÌåÓý¿ÆÑж¯Ì¬¡·ÄÚ¿¯£¬³ÉΪ´«²¼Ç°ÑØ×ÊѶ¡¢ÍƽéУÄڳɾ͵ÄÖØÒªÐÅϢƽ̨¡£

»ý¼«´î½¨¸ßˮƽѧÊõ¶Ô»°Æ½Ì¨£¬³ÉÁ¢PGµç×Ó - ¿ËÂÞµØÑÇÈø¸ñÀÕ²¼´óѧ¸ßˮƽ»î¶¯²û·¢½áºÏ³¢ÊÔÊÒÕâÒ»¹ú¼Ê½áºÏ³¢ÊÔÊÒ¡£ÕûÄêÖ÷°ì»ò³Ð°ìÁË¡°»î¶¯Ó뽡ȫÖйú2030¡±¹ú¼ÊÂÛ̳¡¢¶¬°ÂÎÄ»¯Óë±ùÑ©¾¼Ã·¢Õ¹¹ú¼ÊÂÛ̳¡¢ÊÀ½çÀºÇòÂÛ̳¡¢Å·ÑÇÌåÓý²úÒµ¹ú¼ÊÂÛ̳µÈÊ®ÓೡӵÓÐÖØÒªÓ°ÏìÁ¦µÄÆ·ÅÆÑ§Êõ»î¶¯£¬²¢Ö§³Ö¸÷ѧԺ½øÐи÷Àི×ù¡¢É³Áú120Óೡ£¬ÐγÉÁË»îÔ¾¡¢Ê¢¿ª¡¢¿ç½çµÄѧÊõ»¥»»Éú̬¡£




PGµç×Ó½«³ÖÐø¶ÔÖÅ¡°ËĸöÃæÏò¡±£¬ÒÔ·þÎñ¹ú¶ÈÕ½ÊõΪ¼ºÈΣ¬½øÒ»²½Ç¿»¯ÓÐ×éÖ¯¿ÆÑУ¬ÉîÈëÌåÔì»úÔ춦У¬Íƽø²úѧÑÐÓÃÉî¶ÈÈںϣ¬³ÖÐøÌáÉýÔʼ´´ÐÂÄÜÁ¦ºÍ·þÎñ¹±Ï×Äܼ¶£¬Îª¼Ó¿ì½¨ÉèÌåÓýÇ¿¹ú¡¢½ÌÓýÇ¿¹ú£¬Íƶ¯ÈËÀàÌåÓý¿Æ¼¼ÎÄ»¯½øÈ¡¹±Ï׸ü¶àµÄ¡°PGµç×ÓÖǻۡ±Óë¡°PGµç×ÓÁ¦Á¿¡±¡£